Instance Verification Kit (IVK)
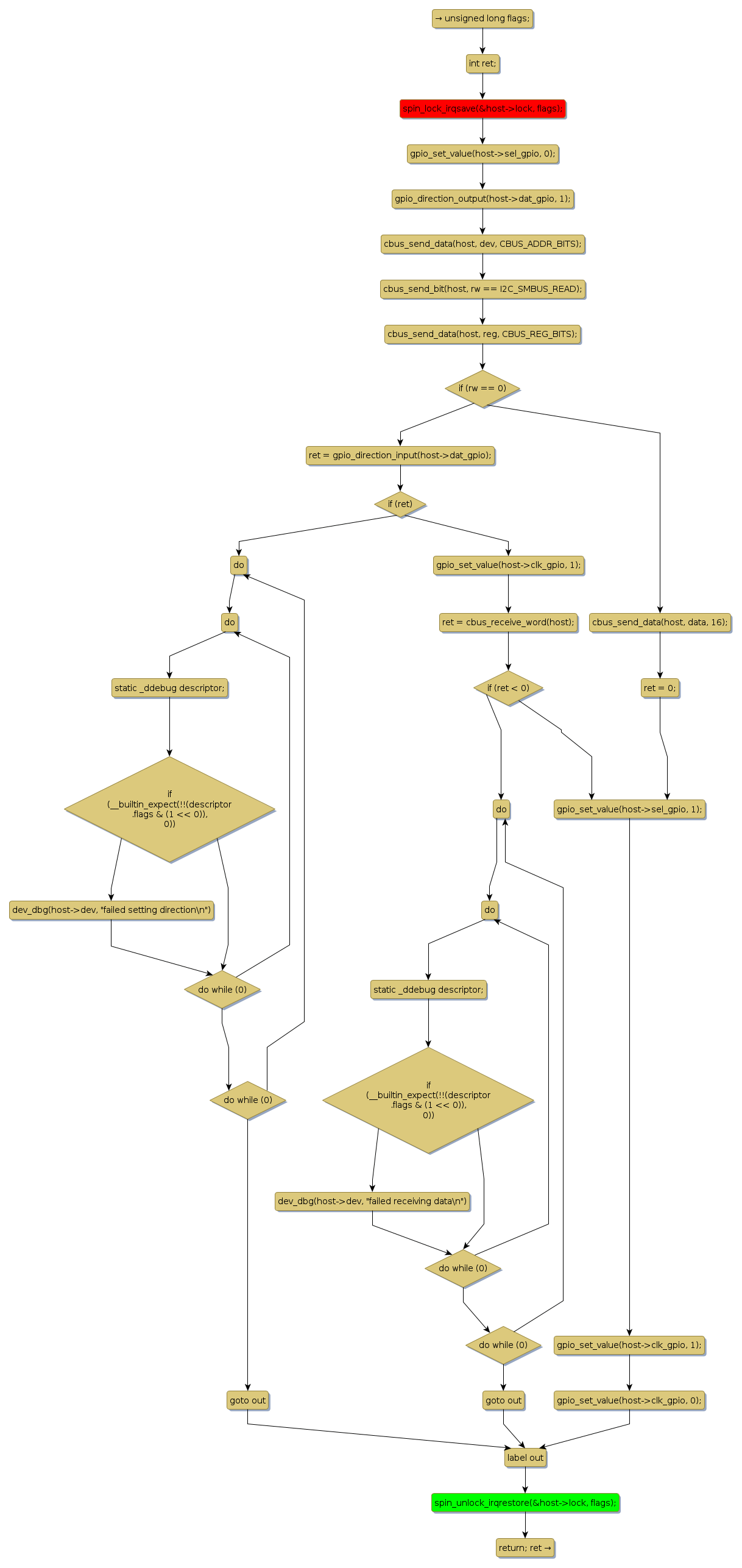
spin lock @ [2957+38+/linux-3.19-rc1/drivers/i2c/busses/i2c-cbus-gpio.c]
Instance Signature: lock
|
The Matching Pair Graph:
|
|
Function Name
|
Control Flow Graph (CFG)
|
Events Flow Graph (EFG)
|
Source Correspondence
|
|
cbus_transfer
|
|
|
[2771+13+/linux-3.19-rc1/drivers/i2c/busses/i2c-cbus-gpio.c]
|